瑞士
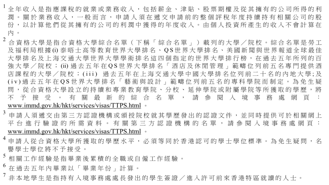
英国
希腊
西班牙
葡萄牙
美国
新西兰
加拿大
澳大利亚
日本
新加坡
香港
智利
菲律宾
香港高端人才通行证计划是特区政府于2022年12月推出的人才引进政策,旨在吸引全球高收入、高学历人才赴港发展。截至2025年7月底,该计划累计接收申请近14万宗,获批约11万宗,整体获批率达80%,成为获取香港身份的高效路径之一。
上个月,香港入境处针对该计划的申请调整了一些必须条件,让申请与续签审核更趋规范。此次政策调整并非偶然,而是基于真实申请数据与执行痛点的精准施策。
图源:香港入境处
1
A类申请条件收紧
企业主必须在整个评税年度持续持股≥50%(如申请2025年需提供2024年全年持股证明),临时转股无效;
公司利润必须按完整评税年度计算,禁止跨年拼接或使用不满一年的公司利润;
仅认可薪金、期权、分红及个体工商户经营所得的收入类型,排除个人投资收益(炒股、房产增值、虚拟货币)和直播打赏等非应课税收入。
此外,若上一评税年度薪俸税收入≥200万港元,且在港居住满2年,可申请“3+6”续签模式,一次性获6年签证,加速永居进程。
2
B/C类审核加强
须一次性提交学位证、成绩单及学信网认证报告,入境处将结合社保、银行流水交叉核验职业经历真实性。
3
办公纳税审查更严谨
需提供真实租赁合同及水电费单据,虚拟地址或没有实际办公的共享办公室、住宅类地址容易被质疑非真实办公场所;
薪俸税或利得税成为关键审核依据,人才的岗位要跟岗位匹配,收入需与市场水平匹配(如金融行业月薪建议≥5万港元)。
4
永居仍需满足实质贡献
新政延续不强制183天居住的原则,但明确永居申请需满足持续实质贡献。申请人需提供在港纳税记录、工作成果、行业参与证明等,居住时长仅作为参考因素。
香港特区政府劳工及福利局局长孙玉菡强调,新政不是关门,而是筛选。香港欢迎全球高端人才,但必须杜绝身份套利。不强制居住不代表无约束,永居资格授予真正为香港创造价值的人,实质贡献是申请与续签的唯一核心标准。新政实施后,补件要求将更具体,审核更注重材料真实性与关联性,建议申请人提前6个月准备续签材料,避免临时抱佛脚。
图源网络
香港近年积极“抢人才”。截至今年7月底,约1.3万名来港高才签证期满,连同签证即将到期的高才,逾8500宗获批,获批率约为94%。孙玉菡此前表示,特区政府不会强迫高才必须住在香港。判断高才是否以香港为家,是视乎他们在香港有否工作或创业;而常居香港获批续签的高才,当中约七成人租楼住,13%自置物业,较两年前有明显升幅。
他认为,最新公布的高才通54%申请续签比率理想。以英国类似计划Graduate Visa作参考,其申请续签率约是46%,香港的续签率稍胜于英国。这54%申请续签的高才素质相当高,无论是他们的收入或是工作范畴。
图源:news.tvb
2025年高才通新政的落地,通过细化标准、强化审核、明确路径,既杜绝了任何身份套利等虚假违规行为,又为真正有价值的人才提供了更清晰的发展通道。
PKF深圳办公室判断,接下来,只有主动适配香港产业需求、持续创造经济价值、合规履行义务的申请人,才能在政策筛选中脱颖而出。香港的人才政策,旨在汇聚全球精英,共建更具竞争力的国际都会。新政之下,香港正以更精准、更可持续的方式,吸引真正的“建设者”,为城市发展注入持久动力。
如果您对香港身份感兴趣,欢迎联系我们。